NanoCAM4 is the result of decades of customer interactions, diamond turning industry expertise and a belief that the future of our industry demanded a more complete easy to use programming package. N4 compliments the many advanced capabilities of Nanotech’s systems of today and in the future. It will strengthen your ultra precision programming skills and assist in enabling your machining systems to reach their highest level of potential.
- Over 30 Embedded Optical Equations support all machining configurations of our latest freeform diamond turning systems: Diamond Turning, Rastering, Ruling, Micro-Milling and Grinding.
- Stand Alone CAM Package eliminates the need of having to go back and forth with any 3rd party software.
- Improved Form Accuracies with direct Importing/Exporting of Step & Iges or Point Clouds. N4 imports actual Non-Uniform Rational B-Splines (NURBS) raw data from 3D CAD models. By eliminating the need to convert to a point cloud first, NURBS raw data provides superior surface accuracies.
- Absolute 3D Surface Models generated within N4, such as for diamond tooling, also use NURBS data extracted from our own proprietary algorithms for exact surface accuracies. The result is smooth form / surface definitions beyond anything you have experienced before.
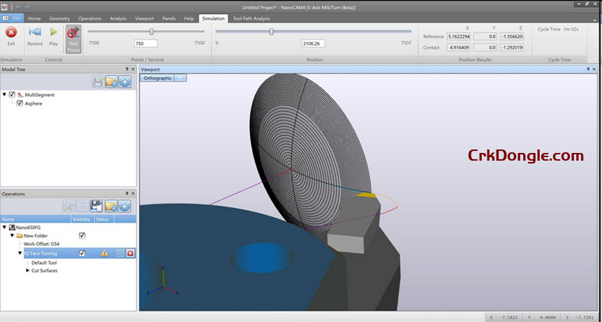
- Tool Path Simulations featuring realistic 3D solid models. Visually test and analyze tool geometries and programs prior to actually taking a chip. Import .stl file of part and fixturing for a complete visual simulation of the entire setup for validation.
- Negative Tool Rake Compensation is mastered using N4, not just improved. By combining the NURBS modeled tool and part surface, the exact mathematical point of contact for any negative, positive or zero rake tool, ball nose milling tool or grinding wheel is precisely traversed along the cutting edge from beginning to end.
- Color Coded Visual Representation of velocity and acceleration with their values at every point on the surface is crucial in understanding how to achieve the most precise form accuracies and machine performance.
- Advanced programming capabilities for cell phone camera mold pin manufacturers.
- N4 Dedicated Support Team has been established to provide the best service & support our customers can count
- The most comprehensive & ultra-precise optical CAM software package






