RWIND 3 is a stand-alone program, but can also interact with the structural analysis programs RFEM and RSTAB.
The usual workflow includes creating a model in RFEM or RSTAB and then performing the wind analysis in RWIND using a digital wind tunnel. In this case, RWIND can optionally run in the background. The wind loads determined in RWIND are then applied to RFEM and RSTAB.
RWIND is suitable not only for buildings in structural engineering, but for all (including complex) structures.
RWIND 3 | Features of RWIND Pro
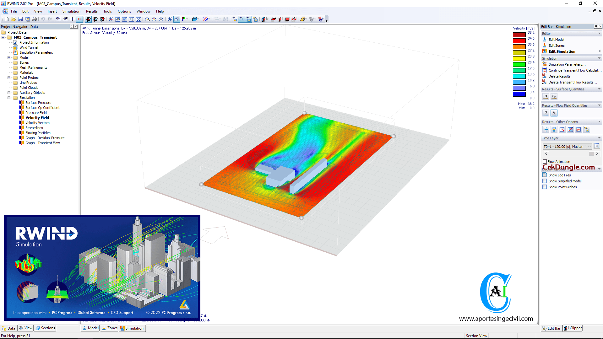
Calculation of transient incompressible turbulent wind flow with the BlueDyMSolver solver
LES SpalartAllmarasDDES turbulence model
Consideration of stationary solution as initial state for transient calculation
Automatic determination of analysis period and time steps
Use of intermediate results during the calculation
Organized display of time-varying results via time step units
Diagram of drag force and point probe results over analysis time
Display of line probe results for any time steps in a diagram

Dlubal RWIND Simulation Pro v3.02 crack



