hyperMILL is the high-performance, complete CAM solution from OPEN MIND. 2.5D, 3D, 5-axis milling and mill-turn tasks can be programmed perfectly and precisely with hyperMILL
T-slot features and feature recognition
The new feature types make T-slots quickly and easily recognized in components T-slot and “pocket with bottom and T-slot” are two types that can be used for feature recognition. This feature information is integrated into the processing method of “machining T-slots using 3D models”, so it can be efficiently created with just a few clicks on the slot.
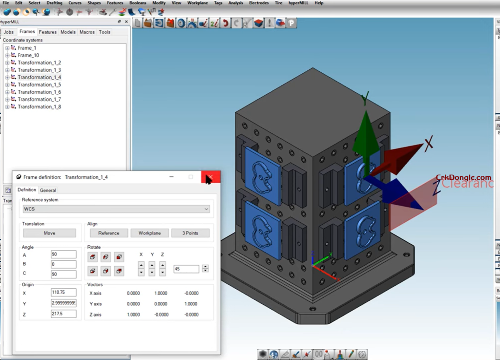
Features and Macro Techniques
The new function of the macro database simplifies programming for multi axis machining.
Reusing macros and limiting frames in multiple process lists allows for precise control of multi axis machining. If frame limits are specified in the process list, please consider these factors in the macro.
When processing a single macro, the direction may change when transferring the macro.
Image module
Tool database
It is now possible to define the axis (ap) and side (ae) cutting elements for tool holders, NC tools, and extended parts in the tool database. This will automatically adjust the longer tool to accommodate the cutting of hyperMILL ®.
Advantages: Improved control of feed speed values for long NC tools.
Refined and innovative performance improvement
OPEN MIND was one of the earliest CAM manufacturers, not only achieving perfect five axis machining, but also developing a unique software package specifically for this type of precision machining, with a focus on using special cutting tools for precision machining. The precision machining module of HyperMILL ® MAXX Machining provides high-performance machining methods using different types of Barrel Cutters for precision machining planes and all Multi Surfaces. Due to the special cutting geometry of the tool and the fully coordinated CAM machining method, it can save a lot of time and maintain excellent surface quality.
Image module
5 Axis Interchange 1 Curve Processing
Two new features make hyperMILL ® for SolidWorks easier to use. Based on the geometry selected through “selecting faces”, a perfect curve will be automatically created, such as a perfect face for exchanging machining. Optimize machining by automatically inserting rounded corners at internal corners.
Advantages: User friendly, fast, and simple programming.
5-axis reprocessing
Optimized feed rate adjustment has been achieved in areas without material contact. If the tool path is less than the defined minimum trimming distance, the feed speed of these areas will increase instead of trimming the tool path.
Advantages: There is almost no entry movement, which can save processing time.




